Model
Project:
Administrator Communication Diagram
AttendanceTerminal Sequence Diagram
DoorTerminal Sequence Diagram
Starter Activity Diagram
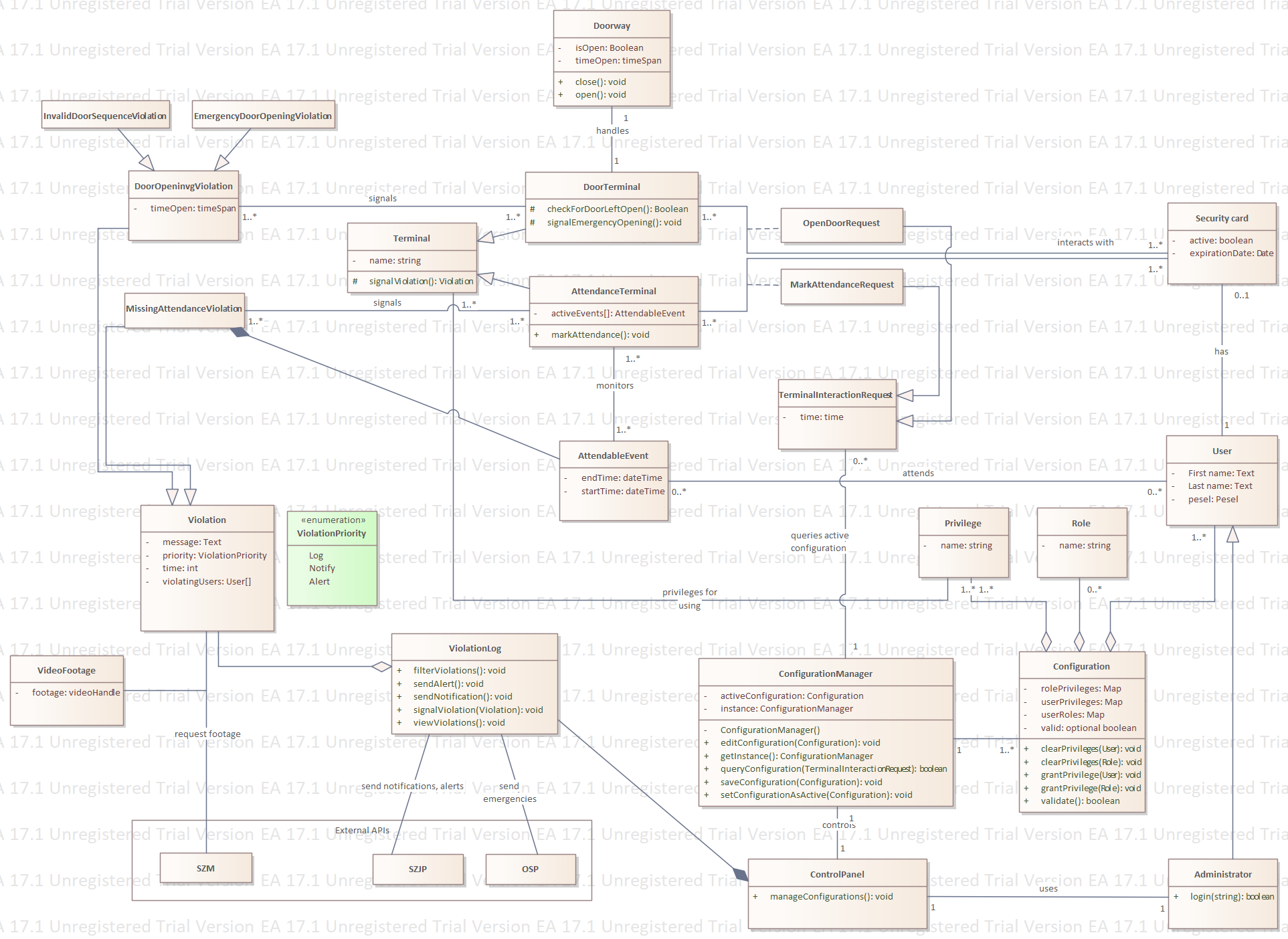
Starter Class Diagram
Starter State Machine
Starter Use Case Model
Violation Sequence Diagram
Welcome to your model
To get started navigate through the model via the index on the left
Starter Class Diagram : Class diagram
Created:
18 lis 2025 10:33:01
Modified:
13 kwi 2026 15:42:14
Project:
Author:
studentmkzl
Version:
1.0
Advanced:
ID:
{6AC7F898-0C01-4f95-8520-768330AACA8E}