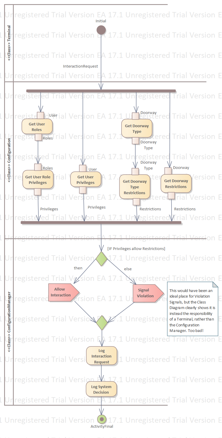
Starter Activity Diagram
Model
/
Starter Activity Diagram
/
Starter Activity Diagram
Project:
Starter Activity Diagram
Activity1
Get Role Privilege
Get User
Get User Privilege
Get User Role
QueryConfiguration
Event1
Event2
Signal Violation
[IF Privileges allow Restrictions]
<<Class>> Configuration
<<Class>> ConfigurationManager
<<Class>> Terminal
AcceptEvent1
Action B
Action1
Action2
ActivityFinal
ActivityInitial
ActivityPartition1
ActivityPartition2
ActivityPartition3
ActivityPartition4
Allow Interaction
CallBehavior1
Compare Privileges
CreateObject1
ExceptionHandler1
Final
Get Doorway Id
Get Doorway Restrictions
Get Doorway Type
Get Doorway Type Restrictions
Get User Privileges
Get User Role Privileges
Get User Roles
getUser
InterruptibleActivityRegion1
Log Interaction Request
Log System Decision
MergeNode1
SendSignal1
Signal Violation
Starter Activity Diagram : Activity diagram
Created:
8 sty 2026 10:58:35
Modified:
13 sty 2026 10:25:28
Project:
Author:
studentmkzl
Version:
1.0
Advanced:
ID:
{B8596910-59DC-7CB4-B78C-61A9C91B8E54}