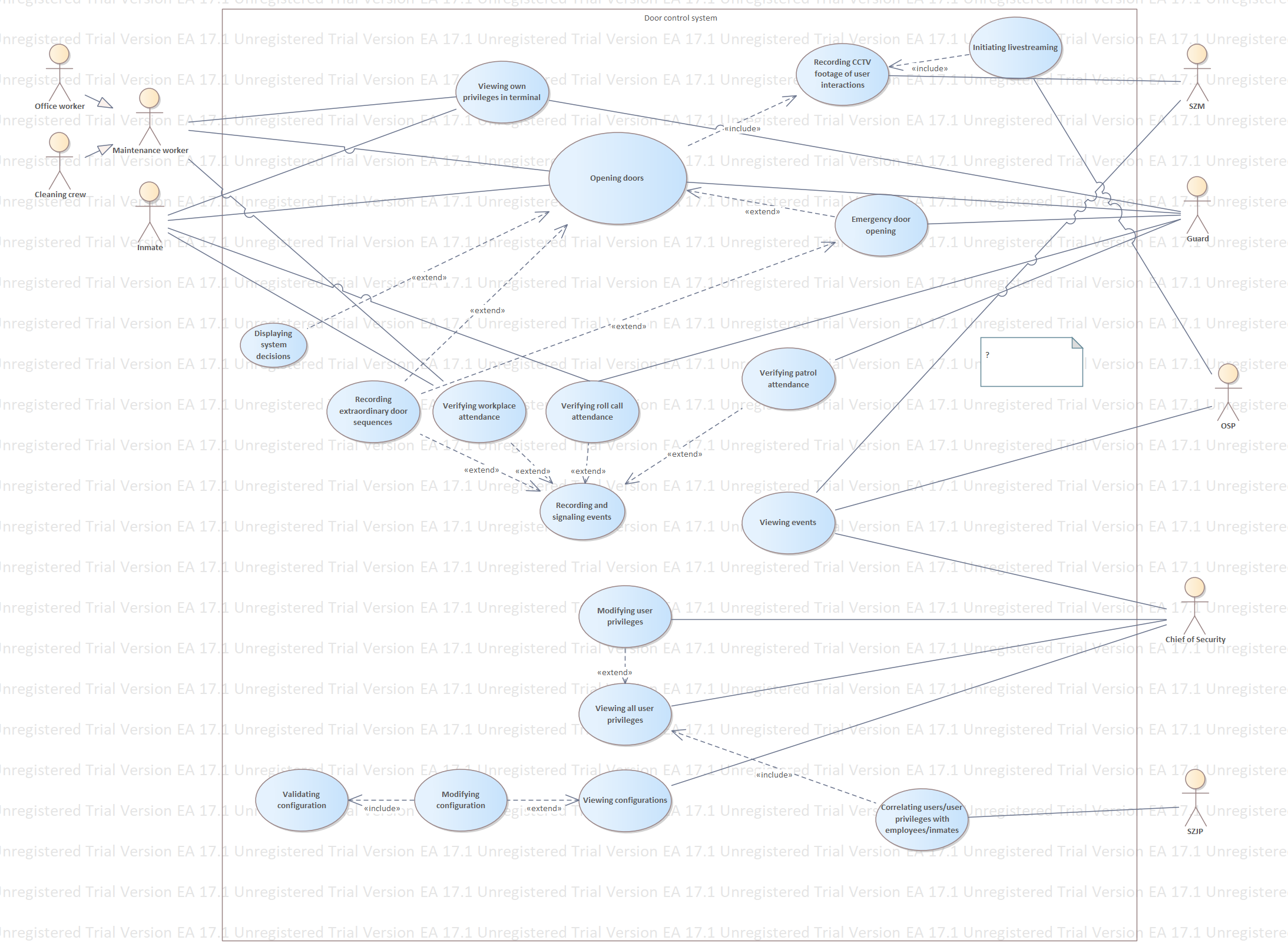
Starter Use Case Model
Model
/
Starter Use Case Model
/
Starter Use Case Model
Project:
Actors
Use Cases
Starter Use Case Model
Chief of Security
Cleaning crew
Guard
Maintenance worker
Office worker
OSP
SZJP
SZM
Visitor
Checking Privileges
Correlating users/user privileges with employees/inmates
Display system decisions
Displaying system decisions
Emergency door opening
Initiating livestreaming
Modifying configuration
Modifying user privileges
Recording and signaling events
Recording CCTV footage of user interactions
Recording extraordinary door sequences
Recording missing attendance
Reporting violations
Validating configuration
Verifying patrol attendance
Verifying roll call attendance
Verifying workplace attendance
Viewing all user privileges
Viewing configurations
Viewing events
Viewing own privileges in terminal
Starter Use Case Model : Use Case diagram
Created:
21 paź 2025 10:26:16
Modified:
11 lis 2025 17:37:59
Project:
Author:
studentmkzl
Version:
1.0
Advanced:
ID:
{B4F3F7FB-1B89-D1A9-9852-3D7A5D6641C8}